当《Running Man》让你笑出眼泪,当《新西游记》的魔性片段席卷全网,你是否想过,那些精准踩中笑点的字幕背后,是一场怎样的跨文化战役?从韩国演播室到中国观众屏幕,韩语综艺字幕翻译,远不止“翻译文字”这么简单!
一、解码韩综字幕:结构与内容的精密拼图
一段优秀的韩综字幕,是技术规范与创意表达的完美融合:
- 基础结构铁三角:
时间轴(精确到毫秒) + 原文(韩语台词/画外音) + 译文(中文适配版)
*示例:[00:01:25.750 --> 00:01:28.200] 字幕必须卡点!晚0.5秒笑点就凉了!*
- 内容核心四维度:
- 对白翻译: 嘉宾互动、主持控场、即兴吐槽(灵魂所在!)
- 画外音解说: 节目组“上帝视角”的引导、补充与幽默点评
- 特效字幕(OS/花字): 放大表情、内心戏、综艺特效的“二次创作”
(例:画面出现“震惊脸”,字幕:“我的母语是无语.jpg”)
- 文化注释: 对韩国特有梗、地名、习俗的瞬间“解码”
(例:画面出现“포장마차 (路边摊)”,字幕加注:“韩国深夜灵魂治愈所”)
二、市场沸腾:韩综字幕翻译为何成为“刚需”?
- 平台抢滩战: 腾讯、优酷、芒果TV、B站持续加码韩综版权,字幕产能决定上新速度。
- 观众“零时差”期待: 从“等熟肉”到“同步追更”,对翻译速度与质量要求飙升。
- 短视频二创引爆: 高能片段需自带“病毒属性”字幕,才能在抖音/快手裂变传播。
- 商业化驱动: 精准字幕保障广告口播、品牌植入效果,真金白银的需求。
数据洞察: 2024年Q1,主流平台韩综上新数量同比激增35%,字幕翻译需求缺口扩大。(来源:艺恩数据)
三、笑点与痛点齐飞:韩综字幕翻译的“地狱级”难点
1. 语言层:韩语“综艺体”的精准拿捏
- 即兴口语风暴: 缩略语、方言、语序颠倒、半截话… 听力考试Pro Max版!
(例:“와 꿀잼!” 直译“哇蜂蜜有趣?” 需转化为“卧槽这波神了!”)
- 双关语&谐音梗地狱: 韩语特有文字游戏,硬译等于抛梗给空气。
(例:利用“이상(理想/异常)”谐音的冷笑话,需寻找中文等效梗)
- 语速狂飙: Rapper级嘉宾语速+多人抢话,字幕空间与时间双重极限压缩。
2. 文化层:梗的“跨境快递”
- 国民级综艺梗: 需瞬间识别并找到中文替代方案。
(如:刘在石“蚱蜢”形象,李光洙“背叛者联盟”)
- 本土化幽默转化: 韩国搞笑套路≠中国笑点,需“汉化改造”。
(例:韩式夸张反应“아이고~”,译为“哎呦我去~”更对味)
- 敏感词“扫雷”: 政治、历史、地域相关表述需专业过滤,规避风险。
3. 技术层:综艺节奏的“贴身肉搏”
- 帧级同步: 笑点、音效、画面切换处,字幕必须“卡点狂魔”。
- 花字创意内卷: 字体、颜色、动态效果成“圈粉利器”,需设计思维加持。
- 空间极限挑战: 屏幕位置、字数限制下传递完整信息与趣味。
血泪教训: 某综艺将韩语“갑분(冷场)”直译为“甲粉”,观众集体懵圈,梗彻底冻结。
四、突围之道:金雨翻译如何炼成“韩综字幕天花板”?
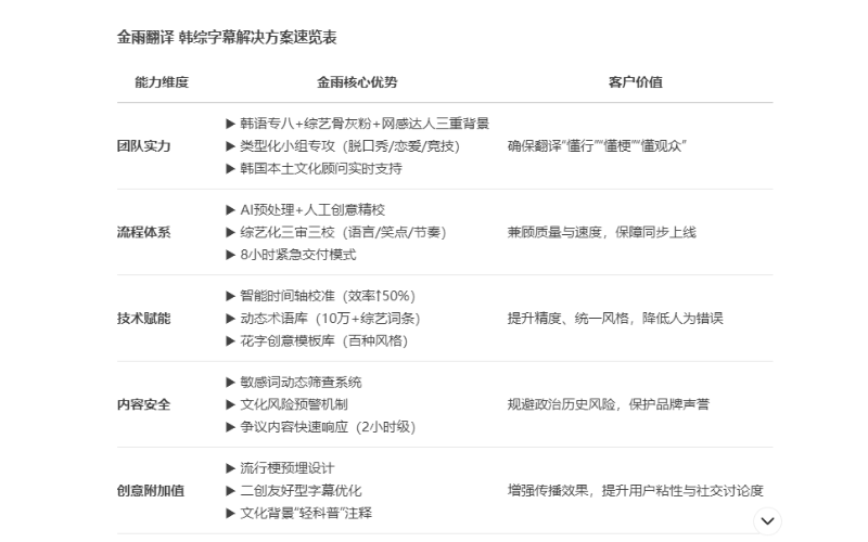
面对这片需求旺盛但荆棘密布的热土,金雨翻译以二十年深耕,打造出适配韩综翻译的“特种部队”体系:
1. 核心团队:综艺“细胞”长在基因里
- 成员背景三重认证:
韩语专八打底 + 资深韩综粉(阅片量1000+小时) + 中文网感达人(5G冲浪选手)
- 领域极致细分:
脱口秀组、恋爱综艺组、竞技真人秀组... 专人专攻“梗”密度不同的类型。
- “韩圈”人脉加持: 常驻韩国内容顾问团队,实时解析最新流行语与文化动态。
2. 流程武器库:速度与质量的“双螺旋”
- AI预处理+人工精校:
自研系统快速生成时间轴与初稿,译员聚焦创意转化与笑点优化。
- “三审三校”综艺化升级:
一校(语言精准)→ 二校(笑点验证/文化适配)→ 终审(节奏卡点/花字设计)
- 紧急项目“闪电模式”: 8小时极限交付4万字听译字幕,保障同步上线。
3. 技术护城河:为综艺而生
- 智能时间轴校准系统: 自动匹配口型与停顿,效率提升50%。
- 综艺术语库+文化梗百科: 动态更新超10万词条,秒查“僵尸游戏(좀비게임)”等专有表达。
- 花字创意模板库: 百种风格化模板,一键适配“沙雕风”“心空风”“悬疑风”。
4. 成功案例:爆款背后的“隐形操盘手”
- 现象级项目: 全程主导《体能之巅:百人大挑战》中文字幕,精准传递竞技热血与韩式幽默,助推B站播放破亿。
- 口碑保障: 长期服务腾讯《街头女战士》、优酷《海妖的呼唤》等项目,用户弹幕:“字幕组是懂综艺的!”
- 危机处理: 某恋爱综艺突发“嘉宾争议言论”,2小时内完成敏感词筛查与语境化处理,避免舆情发酵。
客户证言: “金雨不仅‘译得快’,更能‘译出笑’。他们的字幕让我们的韩综版权投入ROI翻倍。”
—— 某头部视频平台韩剧韩综采购负责人
五、未来战场:AI时代,专业译者价值何在?
当AI翻译日益强大,韩综字幕译者会失业吗?金雨的答案是:专业价值不降反升!
- AI 短板显性化:
无法识别综艺“空气”(微妙的停顿、语气);
谐音梗创作力为0;
对文化潜规则理解流于表面。
(例:AI将韩综常见“눈치게임(眼色游戏)”直译为“眼力游戏”,丢失“察言观色”的精髓)
- 译者的“不可替代”价值:
“造梗力”:将韩式幽默转化为中式爆梗;
“网感雷达”:预判哪些片段会被二创,提前“埋梗”;
“文化桥梁”:在合规前提下,最大化保留原作风味。
金雨策略: 以AI为工具,解放译者生产力,聚焦更高阶的创意适配与文化解码,做“AI做不到的事”。
结语:字幕无小事,笑点定乾坤
韩综的字幕翻译,是语言的技术,是文化的艺术,更是商业的关键一环。选择拥有“综艺基因”的专业伙伴,才能让爆笑无折损地跨越国界,让投资掷地有声。
金雨翻译——以专业为基,以热爱为火,做韩综爆款背后的“神字幕”推手!